h1_key

TI(德州仪器) UCC25230
德州仪器 (TI) 全系列产品在线购买
  • TI(德州仪器) UCC25230
  • TI(德州仪器) UCC25230
  • TI(德州仪器) UCC25230
  • TI(德州仪器) UCC25230
  • TI(德州仪器) UCC25230
  • TI(德州仪器) UCC25230
立即查看
您当前的位置: 首页 > 电源管理 > 交流/直流和隔离式直流/直流开关稳压器 > 隔离式 DC/DC 转换器 > UCC25230
UCC25230

UCC25230

正在供货

12V 至 105V 输入,0.2A 输出开关转换器

产品详情
  • 说明
  • 特性
  • 参数
  • 封装 | 引脚 | 尺寸

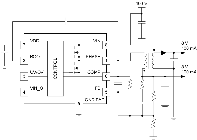
UCC25230 是一款高度集成的脉宽调制 (PWM) 转换器,此转换器可作为一个隔离式正反激控制器。 它具有集成的高侧和低侧电源开关,以及包含所有关键转换器功能的控制电路。 功率级仅需一个或者多个绕组耦合电感器和输出电容器即可实现完整解决方案。 带有外部补偿的电压模式前馈控制可在宽输入电压范围内实现最佳输出滤波器选择。 UCC25230 具有内部设定的 380kHz 固定频率。 它还包括带有滞后的输入电压 UVLO 和 OVLO 比较器,以及可被用于启用 PWM 控制器的输入正常、开路集电极输出信号。

UCC25230 采用耐热增强型 8 引脚小外形尺寸无引线 (SON) 封装,在此封装中 PowerPad 用作一个接地引脚。

其它特性包括内部软启动和逐周期电流保护。 输入电压和输出电流范围内隔离转换器的实测效率显示在中。

  • 运行为一个降压转换器、或者隔离型正-反激,Flybuck™ 高度集成转换器
  • 从 12V 至 100V 的宽运行输入电压范围,105V 浪涌电压。
  • 高达 0.2A 的输出电流
  • 具有高达 2mA 电流能力的 9V 常开 VDD 输出
  • 耐热增强型 4mm x 4mm 小外形尺寸无引线 (SON)-8/S-塑料超薄型小外形尺寸无引线 (PVSON)-N8 (DRM) 封装
  • 内部设定的 380kHz 固定开关频率
  • 内部持续时间为 2ms 的软启动
  • 带有输入前馈的电压模式控制可实现最佳输出滤波器设计
  • 2% 精度内部 2.5V 基准
  • VDD欠压闭锁 (UVLO)
  • 针对高电容负载下初次启动的带有频率折返功能的逐周期电流限制
  • 带有输入正常信号的输入 UVLO 和过压闭锁 (OVLO)
  • 集成型 110V,高侧和低侧开关
Device typeConverters
TopologyFlybuck
Vin (min) (V)12
Vin (max) (V)75
Vout (min) (V)8.5
Vout (max) (V)9.5
Iout (max) (A)0.2
FeaturesIntegrated Switch
Operating temperature range (°C)-40 to 125
Regulated outputs (#)1
Control modeFeedforward, Voltage
RatingCatalog
VSON (DRM)816 mm² 4 x 4
产品购买
  • 商品型号
  • 封装
  • 工作温度
  • 包装
  • 价格
  • 现货库存
  • 操作
10s
温馨提示:
订单商品问题请移至我的售后服务提交售后申请,其他需投诉问题可移至我的投诉提交,我们将在第一时间给您答复
返回顶部