h1_key

TI(德州仪器) INA283
德州仪器 (TI) 全系列产品在线购买
  • TI(德州仪器) INA283
  • TI(德州仪器) INA283
  • TI(德州仪器) INA283
  • TI(德州仪器) INA283
  • TI(德州仪器) INA283
  • TI(德州仪器) INA283
立即查看
您当前的位置: 首页 > 放大器 > 电流检测放大器 > 模拟电流检测放大器 > INA283
INA283

INA283

正在供货

-14V 至 80V 双向电流检测放大器

产品详情
  • 说明
  • 特性
  • 参数
  • 封装 | 引脚 | 尺寸

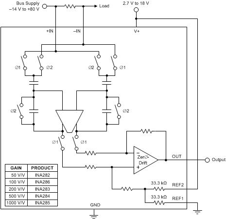
包括 INA282,INA283,INA284,INA285,和 INA286 器件在内的 INA282 系列是电压输出电流并联监控器,此监控器能够感测共模电压上 -14V 至 +80V 的压降,与电源电压无关。 零漂移架构的低偏移使得电流感测在整个分流器上的最大压降低至 10mV 的满量程。

这个电流分流监控器由 +2.7V 至 +18V 电源供电运行,使用最大 900μA 的电源电流。 它在 -40°C 至 +125°C 扩展的额定温度下运行并采用小外形尺寸集成电路 (SOIC)-8 封装。

  • 宽共模范围:-14V 至 80V
  • 偏移电压:±20μV
  • 共模抑制比 (CMRR):140dB
  • 精度:
    • ±1.4% 增益误差(最大值)
    • 0.3μV/°C 偏移漂移
    • 0.005%/°C 增益漂移(最大值)
  • 可用增益:
    • 50V/V:INA282
    • 100V/V:INA286
    • 200V/V:INA283
    • 500V/V:INA284
    • 1000V/V:INA285
  • 静态电流:900μA(最大值)
Product typeAnalog output
Common-mode voltage (max) (V)80
Common-mode voltage (min) (V)-14
Input offset (±) (max) (µV)70
Input offset drift (±) (typ) (µV/°C)0.3
Voltage gain (V/V)200
CMRR (min) (dB)120
Bandwidth (kHz)10
Supply voltage (max) (V)18
Supply voltage (min) (V)2.7
Iq (max) (mA)0.9
Number of channels1
Comparators (#)0
Gain error (%)1.4
Gain error drift (±) (max) (ppm/°C)50
Slew rate (V/µs)0.2
FeaturesBidirectional, Low-side Capable
RatingCatalog
Operating temperature range (°C)-40 to 125
SOIC (D)829.4 mm² 4.9 x 6
VSSOP (DGK)814.7 mm² 3 x 4.9
产品购买
  • 商品型号
  • 封装
  • 工作温度
  • 包装
  • 价格
  • 现货库存
  • 操作
10s
温馨提示:
订单商品问题请移至我的售后服务提交售后申请,其他需投诉问题可移至我的投诉提交,我们将在第一时间给您答复
返回顶部