h1_key

TI(德州仪器) PGA116
德州仪器 (TI) 全系列产品在线购买
  • TI(德州仪器) PGA116
  • TI(德州仪器) PGA116
  • TI(德州仪器) PGA116
  • TI(德州仪器) PGA116
  • TI(德州仪器) PGA116
  • TI(德州仪器) PGA116
立即查看
您当前的位置: 首页 > 放大器 > 可编程和可变增益放大器(PGA 和 VGA) > PGA116
PGA116

PGA116

正在供货

具有 10 通道多路复用器的零温漂、100µV 失调电压、12nV/√Hz 噪声、RRO(二进制增益)可编程增益放大器

产品详情
  • 说明
  • 特性
  • 参数
  • 封装 | 引脚 | 尺寸

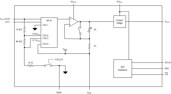
The PGA112 and PGA113 devices (binary and scope gains) offer two analog inputs, a three-pin SPI interface, and software shutdown in a 10-pin, VSSOP package. The PGA116 and PGA117 (binary and scope gains) offer 10 analog inputs, a SPI interface with daisy-chain capability, and hardware and software shutdown in a 20-pin TSSOP package.

All versions provide internal calibration channels for system-level calibration. The channels are tied to GND, 0.9 VCAL, 0.1 VCAL, and VREF, respectively. VCAL, an external voltage connected to Channel 0, is used as the system calibration reference. Binary gains are: 1, 2, 4, 8, 16, 32, 64, and 128; scope gains are: 1, 2, 5, 10, 20, 50, 100, and 200.

  • Rail-to-Rail Input and Output
  • Offset: 25 µV (Typical), 100 µV
    (Maximum)
  • Zerø Drift: 0.35 µV/°C (Typical), 1.2 µV/°C
    (Maximum)
  • Low Noise: 12 nV/√Hz
  • Input Offset Current: ±5 nA Maximum (25°C)
  • Gain Error: 0.1% Maximum (G ≥ 32),
    0.3% Maximum (G > 32)
  • Binary Gains: 1, 2, 4, 8, 16, 32, 64, 128 (PGA112,
    PGA116)
  • Scope Gains: 1, 2, 5, 10, 20, 50, 100, 200
    (PGA113, PGA117)
  • Gain Switching Time: 200 ns
  • 2 Channel MUX: PGA112, PGA113
    10 Channel MUX: PGA116, PGA117
  • Four Internal Calibration Channels
  • Amplifier Optimized for Driving CDAC ADCs
  • Output Swing: 50 mV to Supply Rails
  • AVDD and DVDD for Mixed Voltage Systems
  • IQ = 1.1 mA (Typical)
  • Software and Hardware Shutdown: IQ ≤ 4 µA
    (Typical)
  • Temperature Range: –40°C to 125°C
  • SPI™ Interface (10 MHz) With Daisy-Chain
    Capability
PGA/VGAPGA
Number of channels10
Vs (max) (V)5.5
Vs (min) (V)2.2
BW at Acl (MHz)10
Acl, min spec gain (V/V)1
Slew rate (typ) (V/µs)3
Gain (max) (dB)46
Gain error (typ) (%)0.006
RatingCatalog
Operating temperature range (°C)-40 to 125
TSSOP (PW)2041.6 mm² 6.5 x 6.4
产品购买
  • 商品型号
  • 封装
  • 工作温度
  • 包装
  • 价格
  • 现货库存
  • 操作
10s
温馨提示:
订单商品问题请移至我的售后服务提交售后申请,其他需投诉问题可移至我的投诉提交,我们将在第一时间给您答复
返回顶部