h1_key

TI(德州仪器) INA270A-Q1
德州仪器 (TI) 全系列产品在线购买
  • TI(德州仪器) INA270A-Q1
  • TI(德州仪器) INA270A-Q1
  • TI(德州仪器) INA270A-Q1
  • TI(德州仪器) INA270A-Q1
  • TI(德州仪器) INA270A-Q1
  • TI(德州仪器) INA270A-Q1
立即查看
您当前的位置: 首页 > 放大器 > 电流检测放大器 > 模拟电流检测放大器 > INA270A-Q1
INA270A-Q1

INA270A-Q1

正在供货

具有直列式滤波器功能的 AEC-Q100、-16V 至 80V、分级电流感应放大器

产品详情
  • 说明
  • 特性
  • 参数
  • 封装 | 引脚 | 尺寸

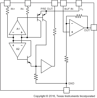
The INA270A-Q1 and INA271A-Q1 (INA27xA-Q1) family of current-shunt monitors with voltage output can sense voltage drops across current shunts at common-mode voltages from –16 V to +80 V, independent of the supply voltage. The INA27xA-Q1 pinouts readily enable filtering.

The INA27xA-Q1 devices are available with two output voltage scales: 14 V/V and 20 V/V. The 130-kHz bandwidth simplifies use in current-control loops.

The INA27xA-Q1 operates from a single 2.7-V to 18-V supply, drawing a maximum of 900 µA of supply current. They are specified over the extended operating temperature range of –40°C to +125°C and are offered in an SOIC-8 package.

  • Qualified for Automotive Applications
  • AEC-Q100 Qualified With the Following Results:
    • Device Temperature Grade 1: –40°C to +125°C Ambient Operating Temperature Range
    • Device HBM ESD Classification Level 2
    • Device CDM ESD Classification Level C6
  • Pinout Optimized for External Filtering
  • Wide Common-Mode Range: –16 V to +80 V
  • Accuracy:
    • CMRR: 120 dB
    • ±2.5-mV Offset (Maximum)
    • ±1% Gain Error (Maximum)
    • 20-µV/°C Offset Drift (Maximum)
    • 55-ppm/°C Gain Drift (Maximum)
  • Bandwidth: Up to 130 kHz
  • Two Gain Options Available:
    • 14 V/V (INA270A-Q1)
    • 20 V/V (INA271A-Q1)
  • Quiescent Current: 900 µA (Maximum)
  • Power Supply: 2.7 V to 18 V
  • Packages: SOIC-8
Product typeAnalog output
Common-mode voltage (max) (V)80
Common-mode voltage (min) (V)-16
Input offset (±) (max) (µV)2500
Input offset drift (±) (typ) (µV/°C)2.5
Voltage gain (V/V)14
CMRR (min) (dB)100
Bandwidth (kHz)130
Supply voltage (max) (V)18
Supply voltage (min) (V)2.7
Iq (max) (mA)0.95
Number of channels1
Comparators (#)0
Gain error (%)1
Gain error drift (±) (max) (ppm/°C)50
Slew rate (V/µs)2
FeaturesLow-side Capable
RatingAutomotive
Operating temperature range (°C)-40 to 125
SOIC (D)829.4 mm² 4.9 x 6
产品购买
  • 商品型号
  • 封装
  • 工作温度
  • 包装
  • 价格
  • 现货库存
  • 操作
10s
温馨提示:
订单商品问题请移至我的售后服务提交售后申请,其他需投诉问题可移至我的投诉提交,我们将在第一时间给您答复
返回顶部